How To Get An AVO

An Apprehended Violence Order (or AVO) is an order from the court for the purpose of protecting one person from another person who has given them cause to fear for their safety.
Any AVO made by the court will protect a person from threats, stalking, intimidation, assault and harassment. It can include other family members (eg children) and it can also be used to protect property.
The AVO process can be complicated and often seem overwhelming. That is where specialist solicitors come in. We are able to assist you throughout the whole process.
Types of AVOs
AVOs can also be called a Restraining Order, Intervention Order, Protection Order, Domestic Violence Order or Family Violence Order. There are two types of AVOs, and before submitting an application, it is important to know which type of AVO applies to you.
- An AVO which protects a person from domestic violence is called an ‘Apprehended Domestic Violence Order’ or ‘ADVO’. Domestic violence is committed by someone such as a family member, partner or someone who you are or were in a domestic relationship with.
- An AVO which protects a person from personal violence is called an ‘Apprehended Personal Violence Order’ or ‘APVO’. Personal violence is committed by someone such as a friend, colleague or neighbour.
Consult us if you are unsure which type of AVO applies to you.
Step by step guide to getting an AVO
| STEP | ADVO | APVO |
| 1 | Report a DV incident to police | Contact the court |
| 2 | Provide a statement | Fill out forms |
| 3 | Sign the statement | Sign the application |
| 4 | Police serve the application | Arrange for service of the application |
| 5 | Go to court | Go to court |
The Application Process
Who
You can apply for an AVO if you are over the age of 16, and you have been the victim of sexual or physical assault to your person, threatened with physical or sexual assault, been intimidated, harassed or stalked and have reason to believe the behaviour is going to continue.
How
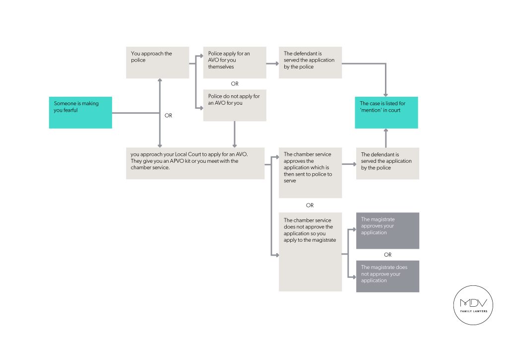
There are two different ways to get an AVO. The police can apply for an AVO on your behalf if after receiving a report of a domestic violence incident they hold concerns for your safety or the safety of your children. If you are under the age of 16, the police must apply for an AVO on your behalf. This is known as a ‘police application’. If a police application is processed you may not need a lawyer, as the Police Prosecutor will present the matter to the court.
Alternatively, you can apply directly to the Local Court. This is known as a ‘private application’. By law, the court must allow you to submit an application. Important to note is that the chamber service will choose to accept or reject your application. If approved, sometimes the police or the court itself will serve the application. If rejected, you are still able to apply to the magistrate. Again, they may accept or reject the application. If accepted the police will serve the application. If a private application is processed you will need a family law solicitor.
All parties will then be informed of when to appear in court.

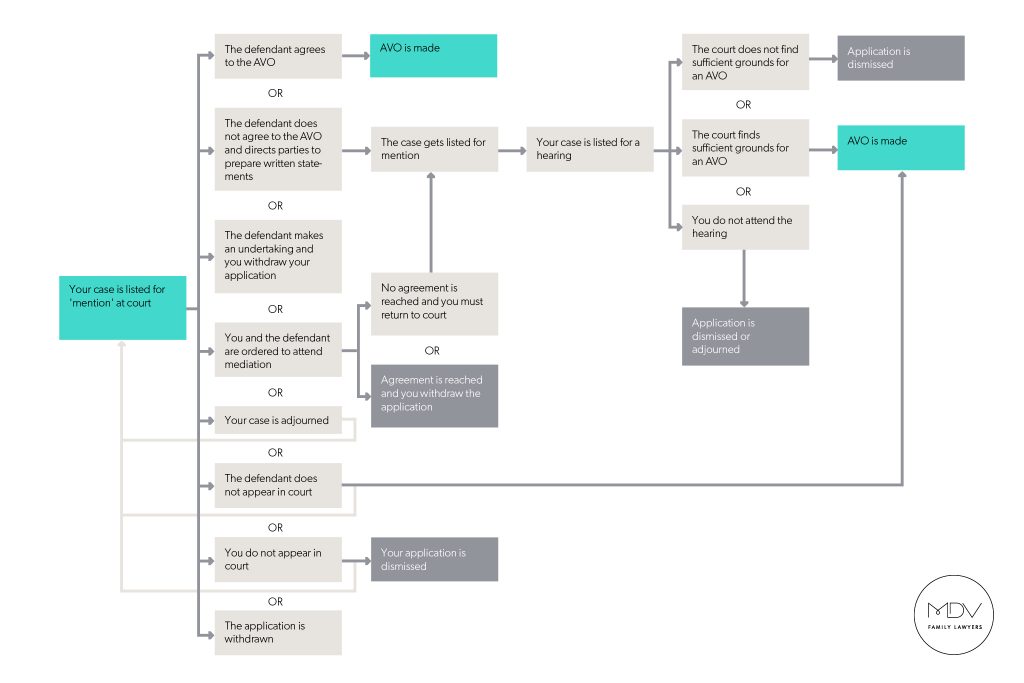
Court
Each AVO application can be different with regards to attending court. You are usually required to attend the first appearance, known as the ‘mention’. Then, depending on the outcome of that mention you may be required to attend court for other mentions or to attend a hearing.
Before the first mention, it is recommended that you consider what you should take with you on the day, what may happen and who will represent you. This is where good family law solicitors will really come in handy, as it is common for clients to feel nervous before and during their time in court.
At a hearing, the magistrate will consider all evidence that is filed to the court, this may include written statements being read or witnesses appearing.
The court can approve the AVO if:
- The defendant agrees to the AVO
- The Court agrees that there is sufficient grounds for the AVO
- The defendant does not answer a summons to appear in court

If the defendant does not agree to the AVO the case will be adjourned for another time. It is important to note that you are able to apply for an interim AVO to protect you until the case is able to be heard again.
After Court
You should keep a copy of the final AVO.
If the AVO is granted, you will be protected by the conditions specified.
The defendant does not receive a criminal record. However, if they break the conditions of the AVO that is a criminal offence.
If the AVO is not granted, you have 28 days to appeal the decision.
An AVO will last for a specified period of time. To extend the duration, you need to submit an application before that period of time ends.
If an AVO is breached you should call the police as soon as possible to report the breach and show them the AVO documentation.
Looking for more advice?
Please get in touch today or book online now for a set fee initial appointment to further discuss how we can assist you.
For information and advice once the order has gone through, see family payment and care for children when an AVO is in place.

